5400ТР035 ПАИС
Документация
1. Спецификация 5400TP035 (Версия 2.2 от 05.06.2025).pdf
2. Руководство пользователя 5400ТР035 Приложение А (Версия 1.2 от 14.05.2021).pdf
3. Руководство пользователя 5400ТР035 Приложение Б (Версия 1.2 от 01.03.2021).pdf
4. Руководство пользователя 5400ТР035 Приложение Б (Версия 2.0 от 05.06.2025).pdf
5400ТР035 ПАИС
Программируемая аналоговая интегральная схема
Микросхема 5400ТР035 – программируемая пользователем аналоговая схема.
Микросхема предназначена для реализации аналоговых схем путем электрического программирования пользователем коммутации между встроенными блоками. Микросхема работает как в отладочном режиме с возможностью многократного перезаписывания конфигурационных данных (режим SOFT), так и в основном режиме после записи информации в однократно программируемые ячейки постоянной памяти (режим HARD).
После программирования микросхема готова к работе при включении питания, времени на загрузку не требуется.
АЕНВ.431260.163ТУ
Серийно освоена
Включена в Перечень ЭКБ
от –60°С до +85°C
Характеристики
Диапазон напряжения питания от 3,3 В до 5,0 В
Ток потребления 10 мА + 2,0 мА/блок
Усилительный блок №1:
• Коэффициент усиления 100 дБ
• Напряжение смещения 1,2 мВ
• Частота единичного усиления 1,0 МГц
• Задержка переключения компаратора 0,14 мкс
Усилительный блок №2:
• Коэффициент усиления 90 дБ
• Напряжение смещения нуля 1,5 мВ
• Частота единичного усиления 13 МГц
• Задержка переключения компаратора 0,125 мкс
Мультиплексор:
• Диапазон коммутируемого напряжения от VSSA до VDDA
• Сопротивление открытого ключа 1 кОм
• Сопротивление закрытого ключа 100 МОм
• Время открытия ключа 500 нс
Источник опорного напряжения:
• Выходное напряжение 1,0 В
• Температурный дрейф 100 ppm/°C
Блок пассивных компонентов:
• Сопротивление 10 х 80 кОм
• Ёмкость 2 х 8,0 пФ
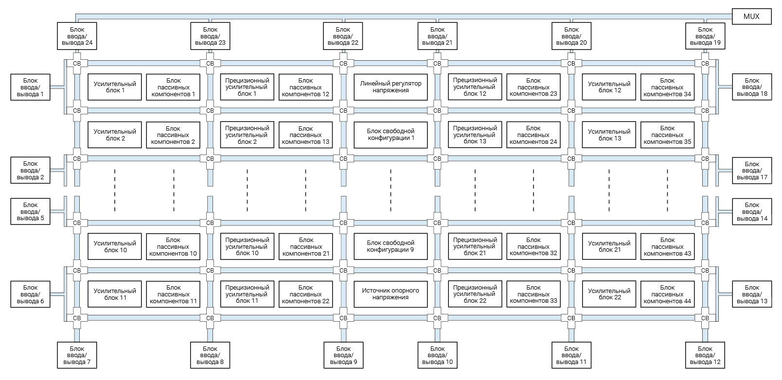
Структурная схема
В помощь разработчику
Лабораторные работы
- ЛР1. Знакомство с ПАИС
- ЛР2. Построение схем на операционных усилителях
- ЛР3. Построение простейших фильтров
- ЛР4. Построение цифровых схем
- ЛР5. Построение схем с использованием ИОН
- ЛР6. Построение прецизионных схем
- ЛР7. Проектирование устройства выборки и хранения
- ЛР8. Схемотехнические решения для микросхемы 5400ТР035

_150.png)
_150.png)